心电诊断医师视角下的心电图危急值应用与修订
罗玮敏 雷蕾
山东第一医科大学第一附属医院
摘要
心电图危急值报告制度对临床及时发现与救治心血管危急重症发挥着重要的作用。
然而,该制度尚存在一些问题,例如,心电诊断医师由于对临床资料掌握不足而导致诊断偏倚;地方专业学会制定的相关标准不统一;部分疾病相关心电图表现的诊断效能差异较大;未动态调整并及时纳入新的危急值。鉴于此,本文建议对心电图危急值报告制度进行修订,使之内容更明确、标准更清晰,并增设亚类“重要阳性发现”,引入分级报告制度,以更有效地服务于临床诊疗。
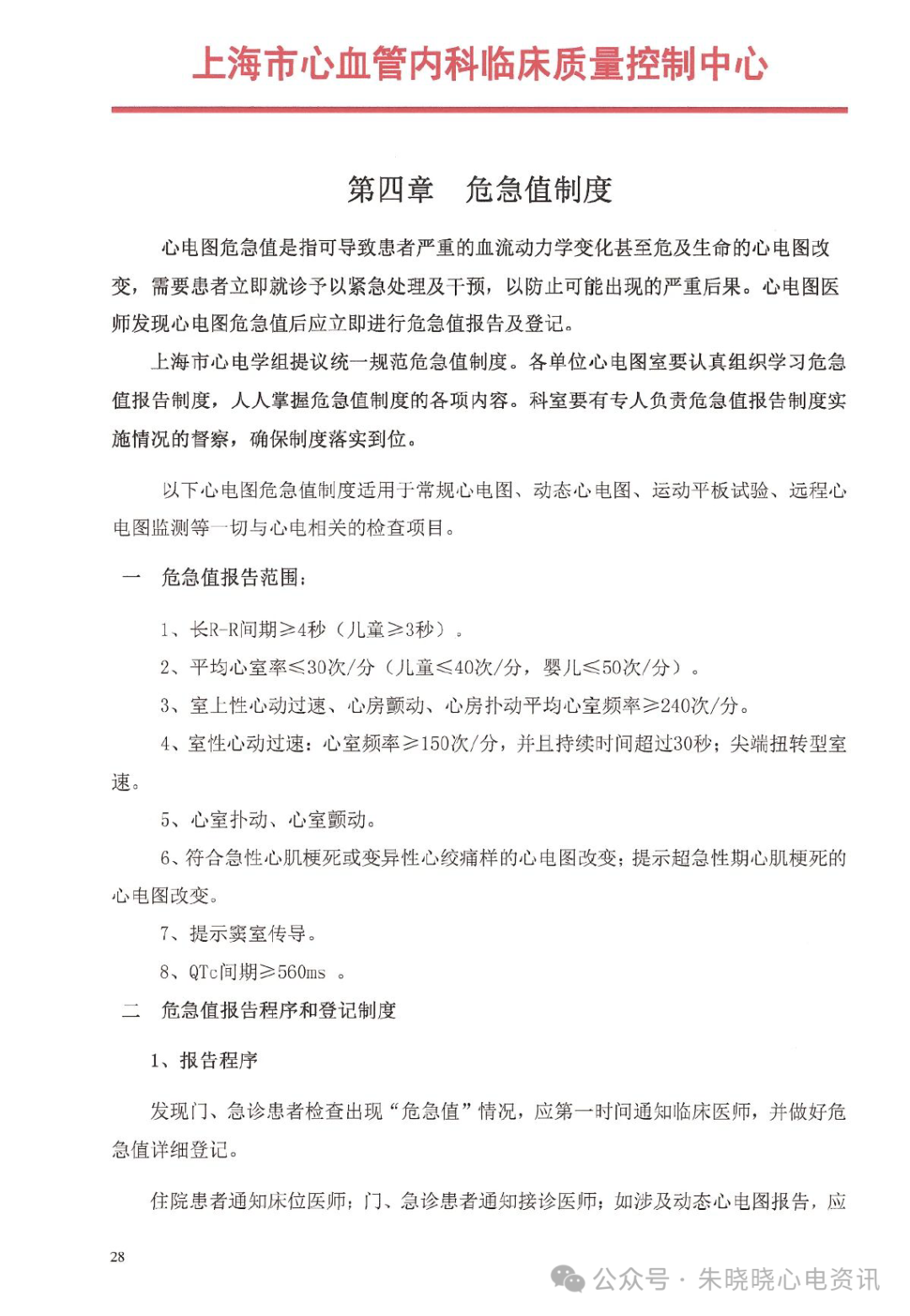
危急值是指患者检验或检查结果明显异常,若不紧急处理,则这些异常有可能严重损害患者健康,甚至危及生命。
自2014 年开始,中国心电学会及部分省份相关专业学会陆续制定了心电图危急值的相关标准或专家共识。
心电图危急值报告制度的设立,为临床科室及时发现与救治急性心肌缺血损伤、恶性心律失常等危急重症起到了重要作用,已经成为核心医疗制度的重要组成部分。但是,山东第一医科大学第一附属医院以及国内部分知名三甲医院的心血管病专家在心电图危急值应用过程中发现存在一些亟需改进之处 ,现提出与同行商榷,以引起心电诊断医师的重视。
首先,部分心电图危急值诊断的可操作性有赖于心电诊断医师充分掌握临床资料。国内大多数医院由心电图科(室)负责出具诊断报告;相比于临床医师,心电诊断医师往往无法全面掌握患者的临床资料及病情变化,可能导致诊断标准执行不一致,进而引发过度诊断或诊断不足。
鉴于非心血管专科临床医师的心电图知识掌握程度存在极大差异,此类诊断偏差可能贻误患者关键救治时机,甚至引发过度医疗行为。
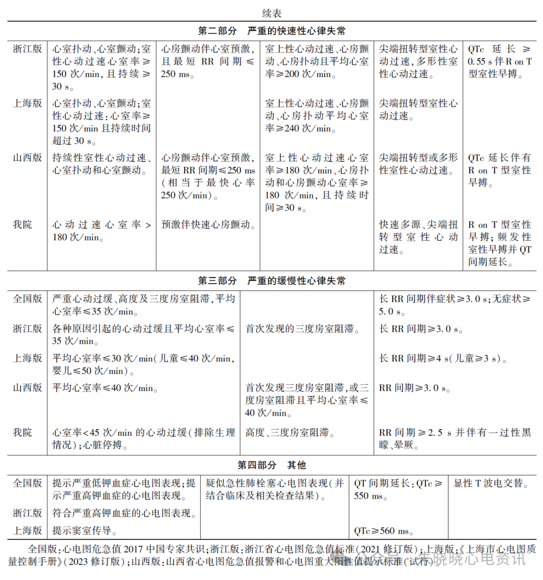
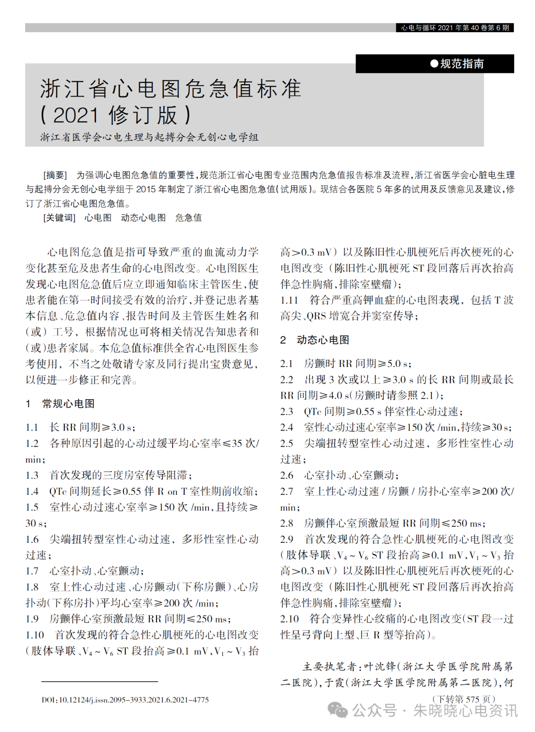
其次,不同地方专业学会出台的心电图危急值部分标准不统一,不利于临床医师统一认识与临床推广。目前,心电图危急值基本是按照疑似急性冠脉综合征、严重快速性心律失常、严重缓慢性心律失常、其他这4 个类别进行阐述,但涉及内容有所差异(附1)。
 
 
  
 
 以缓慢性心律失常为例,对于长RR间期的设定,范围在2. 5~5 s 不等;对于过缓心率的界定,范围在30~45 次/ min 不等;考虑或不考虑临床症状的存在。上述危急值界定标准的差异可能会导致诊断医师在临床实践中感到无所适从。
第三,某些疾病相关心电图表现的诊断效能差异较大,将其纳入危急值范围后的临床应用标准亟待明确。
比如,针对急性肺栓塞发作时出现的胸前导联T 波改变(敏感性较高而特异性低)、SⅠ QⅢ TⅢ综合征(特异性较高而敏感性低)等心电图表现,一方面需要结合临床资料进一步判断其临床意义;另一方面,还需要排除亚急性或慢性肺栓塞、肺动脉高压等非急性情况 ,可能需要构建多元或积分评判体系以提高诊断效能。
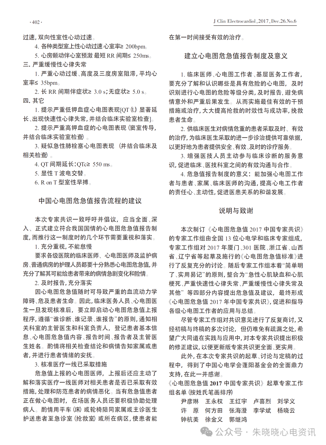
最后,随着临床研究的进展,未能动态调整或及时纳入新的心电图危急值。如欧洲心脏病学会和美国心脏协会等2018 年联合发布的第四版心肌梗死全球定义中有很多关于心肌缺血诊断的新标准(如de Winter 综合征、Wellens 综合征、aVR 征等);di MARCO 等[10] 2020 年提出的关于左束支阻滞合并急性心肌梗死的诊断标准(特异性及敏感性较高)也值得临床推广与运用。
鉴于以上认识,我们对心电图危急值报告制度提出如下建议:
第一,针对心电图能够强烈提示且需临床医师紧急处置的危急重症,建议参考不同专业的临床指南或共识以及高质量的临床试验结果,对当前执行的心电图危急值进行系统性梳理与修订,使内容更明确、标准更清晰。
适合心电诊断医师参考的心电图危急值诊断标准应符合以下特点:其诊断标准的确立可以独立于临床资料,仅凭心电图特征即可识别危及生命的异常心电图;量化指标阈值明确,或是形态学指标特征显著。
例如,2017 年中国专家共识的系列解读、2018 年第四版心肌梗死全球定义等文献,对急性冠脉综合征的心电图危急值标准进行了系统阐述,为临床诊断提供了明确依据。
又如,关于长RR 间期的危急值争议颇多,可以参考《晕厥诊断与治疗中国专家共识(2018)》、《2021 ESC 心脏起搏与心脏再同步化治疗指南》等文献中高质量循证医学证据,根据权威性的临床共识设置明确统一的时长标准。
此外,应当根据临床研究最新进展及时、动态调整心电图危急值的相关标准及内容,如加入de Winter 综合征、Wellens 综合征及起搏器相关心电图危急值等内容,以更好地服务于临床诊疗。
第二, 建议增设“重要阳性发现” ( importantpositive finding,IPF)作为心电图危急值亚类,并对此进行分层管理与报告。
设置IPF 的重要性主要体现在以下两方面:一方面,能避免心电诊断医师在缺乏临床资料支撑的情况下对心电图发现做出“过强”或“过弱” 的诊断。
例如,当健康体检者V2或V3导联出现J 点抬高0. 3 mV 时,心电诊断医师在未接触患者或机器自动分析的情况下,可能会做出“急性心肌损伤”或“正常范围心电图”这两种临床处理截然不同的诊断。
另一方面,可强调该心电图诊断结果(如急性肺栓塞或电解质紊乱的心电图表现)强烈需要临床资料的支持。
设置IPF 的临床意义在于,对于达到诊断标准但缺乏临床资料支持,或是未达到诊断标准但临床资料强烈支持的心电图表现,可以提醒临床医师应紧密结合临床资料认真观察患者病情变化,采取合理的诊疗措施。
对于心电图危急值与IPF,可引入心电图危急值分级报告制度,将其分别设置为一、二级,并分别标识为红色、黄色 。
心电诊断医师通过危急值上报流程、一线医师按照分级危急值,结合临床资料,综合研判病情、及时处理,对于救治危急重症患者、强化医务人员责任意识、落实首诊负责制以及构建和谐医患关系等都具有重要意义。
此外,鉴于心电图的正确诊断最终有赖于临床资料的支持与验证,建议心电诊断医师尽可能充分了解患者的临床资料(可查询医院信息系统或门诊就医资料),严格按照心电图危急值及IPF 的诊断标准出具符合病情的心电图诊断报告,并通过科学的报告制度,为临床诊治提供客观准确的依据。
在撰写本文的过程中,我们对目前多种版本的心电图危急值及报告制度进行了比较和深入研究,并结合临床应用实际,提出了一些亟需解决的问题。在此基础上,我们还从工作实际出发制定了《我院心电图危急值和重要阳性发现》(附2)。
鉴于这些问题可能影响患者的及时救治,我们提出了若干建议供同行探讨,以期推动心电图危急值报告制度的完善。
 
 
附2 我院心电图危急值和重要阳性发现
一、疑似急性冠脉综合征或急性心肌缺血损伤的心电图改变
(一) ST 段抬高型心肌梗死、不稳定型心绞痛、再发心肌梗死
1. 危急值(critical value,CV)。达到ST 段抬高标准:除V2和V3导联外,新发两个相邻导联J 点ST段抬高≥1 mV;V2或V3导联40 岁以上男性抬高≥2 mV,40 岁以下男性抬高≥2. 5 mV 或女性抬高≥1. 5 mV。
2. 重要阳性发现( important positive finding,IPF):未达到ST 段抬高标准,有临床资料支持(或心电图动态演变)。
3. IPF:符合Sgarbossa、Smith 或Macro 标准,有临床资料支持(或心电图动态演变)。
4. 排除急性心包炎、早复极、室壁瘤等典型特征性图形,因缺乏临床资料而无法鉴别的ST 段异常抬高可酌情归类为IPF。
(二) 非ST 段抬高型心肌梗死或显著ST 段压低
1. CV:达到或超过ST-T 改变标准,即新发两个相邻导联呈水平或下斜型ST 段压低≥0. 1 mV 和(或)两个以R 波为主(或R/ S>1)的相邻导联T 波倒置>1 mV。
2. de Winter 综合征、Wellens 综合征、aVR 征(“6+2 征”)、Aslanger 征等可归类为IPF。
(三) 其他
如有临床资料支持(或心电图动态演变),则以下特征性图形可报告为CV(否则为IPF):
1. 超急性期T 波;
2. 新发的病理性Q 波;
3. 新发的束支阻滞;
4. 有临床资料支持,可提示暴发性心肌炎心电图表现。
二、严重的快速性心律失常的CV
1. 心室扑动、心室颤动(简称室颤)。
2. 室性心动过速( 简称室速), 心室率≥150 次/ min(小儿≥160 次/ min),持续时间≥30 s;或是持续时间不足30 s,但伴有血流动力学障碍。
3. 尖端扭转型室速、多形性室速、双向性室速。
4. 各种类型的室上性心动过速, 心室率≥200 次/ min(1 岁以内≥250 次/ min,1 岁以上≥220 次/ min)。
5. 心房颤动伴心室预激,最短RR 间期≤250 ms。
三、严重的缓慢性心律失常的CV
1. 严重心动过缓,平均心室率≤35 次/ min;
2. 新发的高度及三度房室阻滞;
3. 长RR 间期伴症状持续时间≥3. 0 s;或是长RR 间期伴无症状持续时间≥5. 0 s。
四、恶性室性心律失常预警的CV 或IPF
1. 危急值:QT 间期延长,QTc≥550 ms。
2. 危急值:QT 间期缩短,QTc≤350 ms。
3. 危急值:显性T 波电交替。
4. 危急值:R on T 型室性早搏。
5. IPF:多导联单纯J 点或J 波显著抬高(包括但不限于Brugada 拟表型、高危型早期复极综合征),且有临床资料支持(或心电图动态演变)。
6. IPF:在胸前导联广泛性T 波改变的基础上出现Epsilon 波,且有临床资料支持(或心电图动态演变)。
五、起搏器相关CV
1. 起搏或感知功能异常(起搏不良或过感知等)导致的长RR 间期。
2. 起搏器介导的心动过速。
3. 起搏频率奔放。
4. R on T 型心室起搏导致的室速、室颤。
5. ICD、CRTD 起搏器:因心室过感知导致超速放电,终止室速治疗。
六、其他(IPF)
2. 提示严重高钾血症的心电图表现(窦室传导),并结合实验室检查结果。
3. 疑似急性肺栓塞的心电图表现(并结合临床
及相关检查结果)。
 
 
  
 
心电图危急值2017 中国专家共识
 
 
  
 
  
 
浙江省心电图危急值标准(2021 修订版)
 
 
  
 
上海市心电图质量控制手册2023 修订版
 
 
  
 
  
 
山西省心电图危急值报警和心电图重大阳性值提示标准(试行)
 
 
  
-END-
声明:本文转载于<朱晓晓心电资讯>,以上仅代表作者本人观点,仅用于学习交流,版权归原作者所有。








 
 

 
 